U8+案例分享:特变电工昭和 打通从销售到设计、生产、发货、安装一体化路径 大大提升工作效率
特变电工昭和(山东)电缆附件有限公司属于典型的按单设计按单生产的业务模式,为我国输变电事业输送优质的高压电缆系统解决方案。特变昭和将重点放在了设计与生产上,通过 ERP 系统打通了从销售到设计、到生产、到发货、到安装的一体化路径,缩短了从销售到交货到安装的周期,建立了销售合同到生产及安装的跟踪系统,对后期的质量跟踪提供了有力保障。
企业简介
特变电工昭和(山东)电缆附件有限公司是特变电工山东鲁能泰山电缆有限公司采用世界先进技术和管理方 式专门生产高压电缆附件的控股子公司。公司致力于引进和吸收国际的高压电缆附件的设计和制造技术,配套特 变电工山东鲁能泰山电缆有限公司的高压电缆产品,为我国输变电事业输送优质的高压电缆系统解决方案。公司 是国家电网有限公司、南方电网有限公司以及中国核工业集团有限公司的核心供应商之一,产品远销日本、科威特、 新加坡、孟加拉、肯尼亚、印度尼西亚等 16 个国家和地区。
数字化转型动因
1、实现财务业务一体化管理:通过 ERP 系统,打通销售到收款的流程、采购到付款的流程、生产到成本的流程及 存货到财务的流程,真正实现财务与业务一体化管理,信息流、物流、资金流实现高度统一。
2、建立完善的成本核算体系:通过 ERP 系统实现成本的归集与核算,制造费用和人工费用可以实现多种方式分摊, 实现成本的快速核算,而且可以细化到订单成本、产品成本和半成品成本,同时可提供了强大的成本分析,为 企业管理者提供控制成本及决策的数据依据。
3、技术设计标准化、图文档管理电子化:实现设计产品数据的标准化管理;实现图文档的电子化管理,提高图文 档的齐套率,消除技术与业务的信息孤岛。
4、实现技术设计与 ERP 系统的一体化管理:实现设计工具与 PDM 系统,及 PDM 系统与 ERP 系统的一体化管理。CAD 工具图纸自动上传到 PDM 系统,并与 BOM 数据自动关联,BOM 数据自动生成并传递到 ERP 系统,实 现技术设计与 ERP 系统的一体化管理。
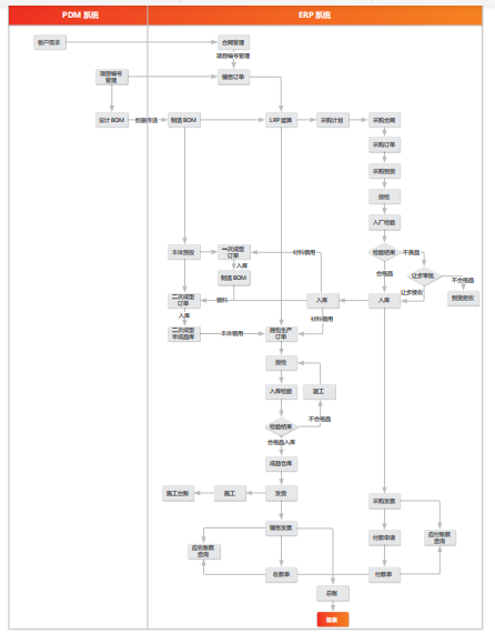
总体应用流程

与客户签订合同后,通过合同管理,对合同形成有效的跟踪,监控合同的执行进度及收付款进度。
新产品需要全新设计,在 PDM 系统对研发数据进行管理。
对产品、部件、零件等基本对象进行分类管理,并对与这些基本对象相关的文档进行分类。这样文档与具体的产品、部件、零件相关联, 提供有效快速的信息访问与管理。
技术部在 PDM 系统中可以将材料清单及 BOM 清单导入 ERP 系统的产品档案及制造 BOM,减少了重复工作,并保证了数据的一致性 和完整性。同时,通过 PDM 变更管理来有效控制设计中的工程更改。
销售内勤根据合同,制作对应需要交付的销售订单,作为计划运算来源。
计划部门选单进行运算,根据产品结构及库存情况,生成采购、生产计划。
产品仓库人员对仓库现存物料进行齐套分析,对订单缺料状况进行分析,对采购计划起指导作用。同时可以根据现存量及采购在途物料 对订单进行齐套分析,能够对产品的交货期做出正确的判断。
通过生产制造模块进行生产订单计划的执行、跟踪领料记录等操作。
通过工序管理,实现工序计划编制及派工、报工等,跟踪订单的工序生产状况及完工记录。
财务针对业务发生过程的应收应付处理客商账款问题并形成财务报表。

关键应用价值
设计制造一体化:PDM 集成 U8 系统,PDM 系统中 BOM 数据直接导入 U8 系统,减少了书面设计及传递的时间,大大提高了工作效率。
供应链、生产制造集成:销售数据与生产数据的集成提高了生产任务的准确性,销售部可以时刻掌控生产进度;通过 LRP 运算将原来 2-3 天下达采购计划的时间缩短为 1-2 分钟;生产部能够通过 ERP 系统掌控采购、质检进度,生产效率明显提高。
财务业务一体化:通过业务系统与财务系统的无缝集成,将业务数据直接转换为财务凭证,减少人为干预及出错几率,使每月 1 日看财 报成为可能。
精细成本管理:通过成本管理模块的自动卷积,成本核算仅仅 3 分钟就可以搞定 。

客户证言
特变昭和成本核算效率低下,成本会计月月加班,ERP 系统成本的自动核算大大提高了成本核算效率,让成本会计月末加班变成了历史;ERP 系统的齐套分析更是让制造部收获颇丰,让以前只有个别人能做的工作变成了每个人都能做的工作,这是一大进步。
特变电工昭和(山东)电缆附件有限公司
副总经理 周冠杰
您还有其他问题请咨询在线客服,或拨打服务电话400-697-5258。
期待您的来电,我们将带给您更好的服务。
更多erp管理资讯,请访问:www.jhyongyou.com
本文出自金华坤迪软件有限公司https://www.jh0579yy.com/info-5611.html,转载请注明出处。
相关阅读
2020-07-28 金华erp用友:YonSuite-助力企业数智化转型升级,创新与突破
2025-09-29 AI跃升——用友全球HERO企业AI共创坊(杭州站)圆满收官
2025-01-22 2025年春节放假通知
2024-09-30 国庆放假通知
2024-09-14 采购进货预警设置
2024-08-26 一块瓷砖蕴含美学“智慧”,这家陶瓷厂揭秘装修的艺术密码
2024-08-12 武义畅捷通:2024“最美服务商”震撼来袭,探寻小微企业数智服务“新标杆”!
2024-07-22 武义畅捷通:可信云大会成立“ToB云应用与服务推进矩阵”,畅捷通携手多方共促企业数智转型
2024-07-12 武义用友:放弃高薪毅然回乡创业,他竟用5年奇迹般做到全国同行业前五强
2024-06-25 武义畅捷通软件怎么选?:畅捷通好会计标准版怎么样?
浙公网安备 33070202100118号